Informações
Nesse site serão colocados todas as informações sobre o grupo de Análise e Projeto de Sistemas (IF718) do Centro de Informática da UFPE, semestre 2010.2, cujos membros são descritos na seção "Nosso Grupo".
Arquivos
| Data | Artefato |
|---|---|
| 02.09.2010 | Proposta de Projeto |
| 15.09.2010 | Casos de Uso: Diagrama, Empacotamento 1, Empacotamento 2 |
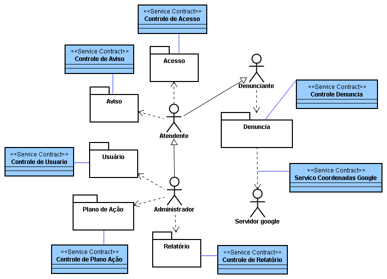
| 16.09.2010 | Serviços: Participants, Services Contract, Participants & Services |
| 20.09.2010 | Wireframes |
| 23.09.2010 | Apresentação Parte 1 |
| 30.11.2010 | Apresentação Parte 2 |
Nosso Grupo
Integrantes
- Adriano Damascena Mendes Pereira - admp at cin.ufpe.br
- Andresson da Silva Firmino - asf2 at cin.ufpe.br
- Eduardo Menezes Pires - epf at cin.ufpe.br
- Dennis Williams Alves da Silveira - dwas at cin.ufpe.br
Professor
- Augusto Sampaio - acas at cin.ufpe.br